Providing technical, commercial, and economic analysis for the energy, chemical, and sustainable fuels industries.
2026 Global Web Excellence Awards Winner - Best Professional Services Website




The old NexantECA website presented valuable research and consultancy services but suffered from poor navigation, inconsistent branding, an outdated visual identity and was highly cluttered. Stakeholder surveys revealed key frustrations:
The challenge was to declutter and modernise the platform in a way that clarified the site's complex information hierarchy, to align with strategic and brand goals, and deliver an improved experience for multiple user groups, from energy consultants to corporate clients.
User interviews
and surveys
Current weaknesses and suggested improvements to website structure and content organisation
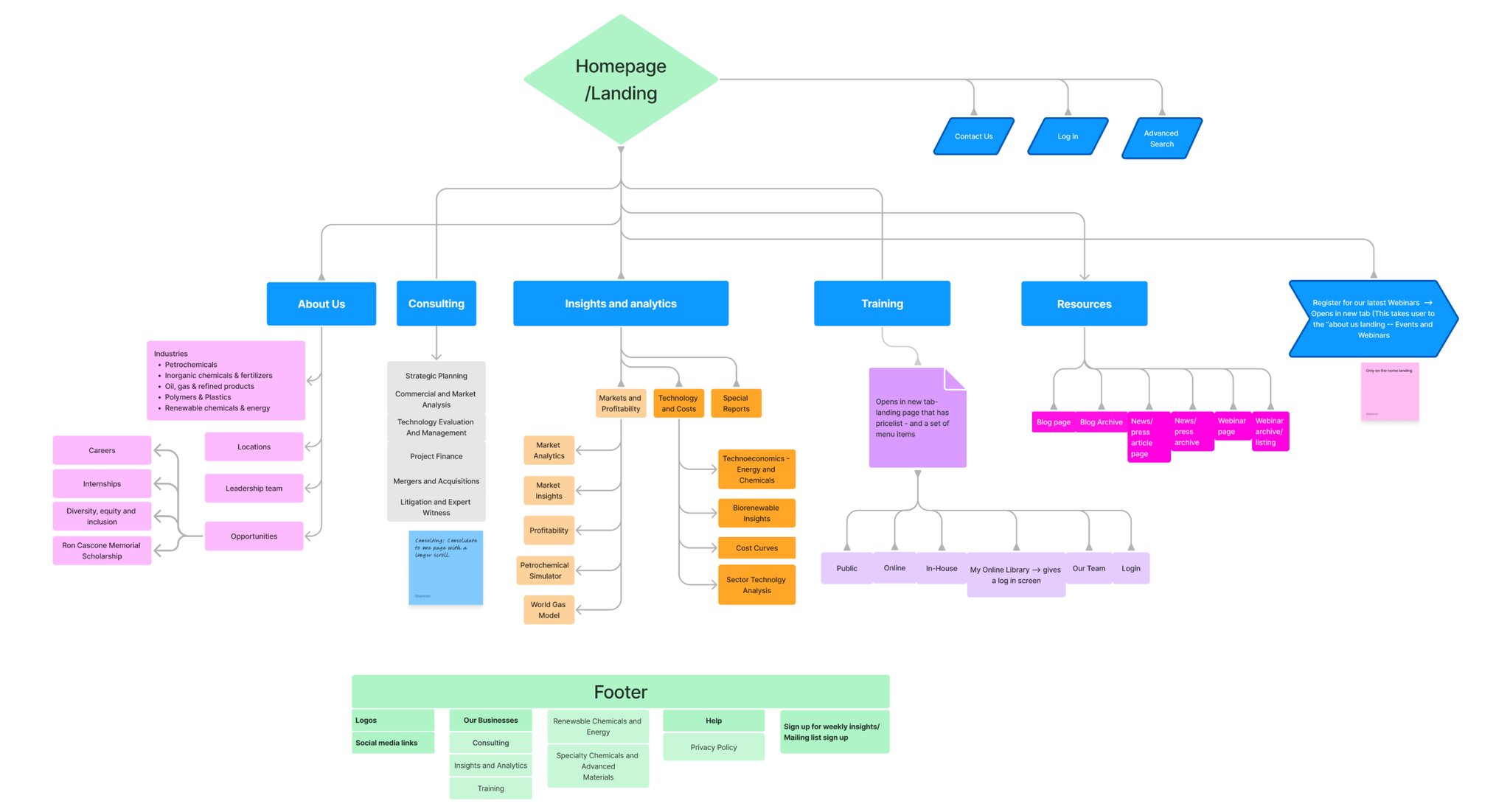
Rebuild site map,
brand refresh,
and brand imagery
Design system
and site design

The team wants a cleaner structure, improved usability, and content discoverability, but without losing familiarity for existing clients.
The redesign should reinforce authority and clarity, while elevating the brand to compete with major energy and consulting platforms.
The redesign must optimise search journeys, reduce friction, and prioritise fast access to insights for both new and existing clients.
They want a refreshed, modern identity that signals sustainability as well as their expertise and innovation without losing trust or credibility.




We created a visual style called ‘eco-futurism’ inspired by science and sustainability. We used AI and photo compositing methods to blend images of terrariums, rainforests, molecular structures, solar panels, hardware, software, and other machinery. This unique and striking style with a slightly sci-fi futuristic feel symbolises the the brand’s shift into the future, becoming a forerunner in the field of truly sustainable energy.

Foundations:

Icons:
Components:


Copyright ©2026 All rights reserved | NERD